投诉受理
开云手机站登录入口投诉渠道及受理流程
一、消费者投诉受理渠道
通讯地址:内蒙古自治区呼和浩特市赛罕区腾飞南路33号开云手机站登录入口大厦B0907
客服电话:致电我行客户服务热线40005-96019(7×24小时),按照语音提示选择人工服务联系客服代表。
分/支行投诉管理电话:(工作日营业时间)致电我行各分/支行投诉管理电话,联系分/支行投诉处理专员。
营业网点现场:向我行营业网点大堂经理反映问题或通过客户留言薄/意见薄(箱)留言。
监管单位/政府部门等:与监管单位或政府相关部门等联系。
二、消费者投诉处理流程
(一)营业网点现场
请您在我行营业网点正常营业时间联系任一营业网点大堂经理或通过客户留言薄/意见薄(箱)留言—我行会在24小时内与您联系—专人向您反馈处理结果—您也可以向大堂经理咨询。
(二)总行渠道
总行客服电话、信函或监管机构/政府部门等转送投诉处理流程如下:

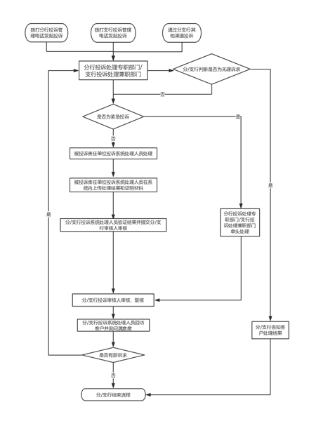
(二)分/支行渠道
分/支行投诉管理电话或监管机构/政府部门等转送投诉处理流程如下:
我们将认真倾听您的声音!

蒙公安备150105200404号